当前位置:经典网 > 说事儿 > 北京朝阳区通报11家疫情防控措施落实不到位单位

北京朝阳区通报11家疫情防控措施落实不到位单位

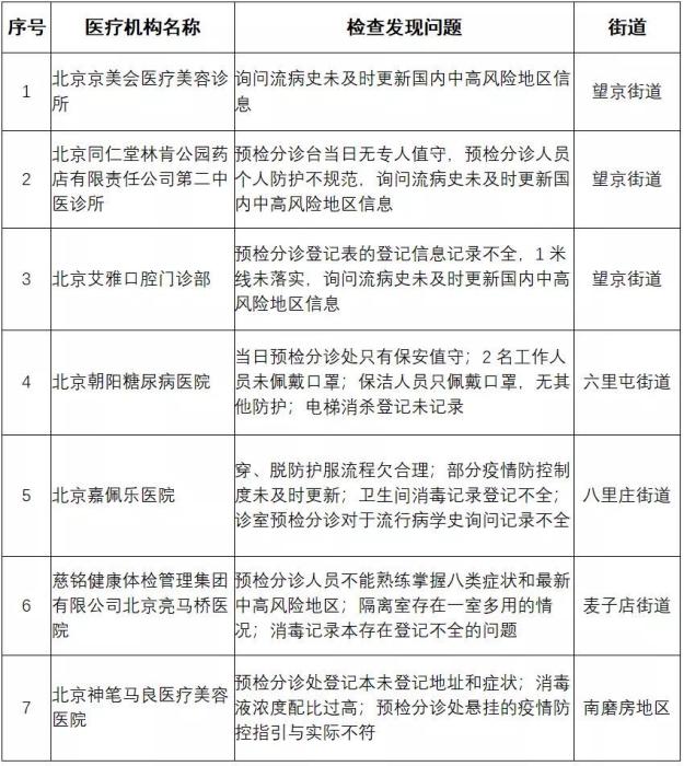
摘要:通报名单如下:  北京市朝阳区卫生健康委员会对于医疗机构存在疫情防控落实不到位的7家单位进行通报。北京市朝阳区卫生健康委员会对于公共场所存在疫情防控落实不到位的4家单位进行通报。
北京朝阳区通报11家疫情防控措施落实不到位单位

  1月2日电 据北京市朝阳区媒体中心微信公号消息,2020年12月31日至2021年1月1日期间,北京市朝阳区卫生健康委员会对于辖区内各级各类医疗机构和住宿、美容美发等公共场所单位进行监督检查,北京市朝阳区卫生健康委员会对于检查中发现疫情防控措施落实不到位的7家医疗机构和4家单位进行通报。

  通报名单如下:

  北京市朝阳区卫生健康委员会对于医疗机构存在疫情防控落实不到位的7家单位进行通报。

北京朝阳区通报11家疫情防控措施落实不到位单位
前一页 1 2 3 4 后一页